Web development outsourcing has always relied on a vendor model. The client requests a feature, the vendor quotes a price and timeline, the vendor delivers, the client assesses the deliverable, and the contract ends or renews for the next project. The transactional model fits well for projects that were discrete, well-defined, and disconnected. It breaks down when you try to build products — because that is what products are: continuous, evolving, and interdependent across functions.
Yet, most firms treat Indian web development companies as vendors rather than partners. They sign the fixed-scope contracts, check in every quarter to review progress, and judge success by whether the project was delivered on time and on budget. This breeds mediocrity because the incentives are fundamentally misaligned. The vendor wants the project to end; the client wants it to evolve endlessly. The vendor optimizes for efficiency; the client optimizes for effectiveness. The vendor owns the codebase; the client owns the users. No one has a stake in the long-term success.
This post offers an alternative: Turning the vendor relationship into a true product partnership, where development partners operate as extensions of your team — with shared OKRs, unified roadmaps, embedded roles, and aligned incentives. Firms that do this experience a 3-5x improvement in delivery speed, a higher quality product, and team satisfaction that rivals internal teams.

Three Types of Engagement Models: Vendor vs. Extended Team vs. Product Team Partnership
Organizations structure development partner relationships across a continuum. Knowing who you are and who you want to be makes the difference between whether the partnership is successful or falls apart.
Arrangement: Client specifies the requirements, vendor bids a price, vendor delivers, and the relationship ends. Rinse, repeat for the next project.
Features:
Why It Doesn’t Work:
There is no incentive for the vendor to care about product outcomes. The vendor has fulfilled the contract. The client bears the consequence. This misalignment is toxic.
The vendor has no real pushback on bad ideas. The vendor may implement the technically dubious feature, cash the check, and move on to the next project. The customer’s product suffers.
Turnover is not visible. The vendor team that built the product departs; the new team has no idea why particular design decisions were made. Maintenance gets expensive. The customer has to pay 3x the cost of the original development to maintain the code.
Client Satisfaction NPS: 35-40 (Detractors. Relationships generally conclude or degrade).

Three Models of Engagement: Vendor vs. Extended Team vs. Product Team Partnership
Arrangement: The client forms a Semi-Permanent bond with a development partner. The team is the same across several projects over a span of 2-3 years.
Features:
Why It Is More Effective:
The development team creates context. They know the product, the users, and the market. By project 3, they’re proposing features, not just implementing specs. Retained context lessens half of the rework.
Turnover matters less since the team is constant. It’s not a new external vendor; it’s new people joining the team. The original team trains replacements.
The vendor can refuse. “This approach is going to lead to technical debt” is coming from someone who has a reputation to protect, not a transactional vendor. This is valuable.
Client Satisfaction NPS: 55-60 (Passives to Promoters. Relationships often continue or grow).

Three Types of Engagement Models: Vendor vs. Extended Team vs. Product Team Partnership
Arrangement: The development partner is integrated into the client’s product organization. They take part in product decisions, share OKRs, embed critical roles in the client organization, and align incentives.
Features:
Why It Functions Best:
Both parties succeed or fail together. “If the product is successful, so are they. If it doesn’t work out, they both pay the price. It removes any latent conflicts.”
The development partner is not a service vendor. They co-create the product. They suggest features, shape strategy, and their own results.
There’s no retention problem because people have careers with products, rather than projects. Engineers at the partner company are product experts, not disposable contractors.
Client Satisfaction NPS: 70–75 (Promoters. Relationships grow and deepen over time).

Three Models of Engagement: Vendor vs. Extended Team vs. Product Team Partnership

Shared OKR Framework: Client & Development Partner Aligned on Mutual Objectives (3 Quarters)
Shifting from vendor to product team isn’t an overnight transformation. It’s an intentional design, and it has to be rolled out systematically.
What This Signifies: The development partner has access to the entire product roadmap, not the next sprint. They know where the product is going – not just what they should build next.
How to Implement:
Why It’s Important: When vendors look only at the next sprint, they are locally optimized (fastest delivery for this sprint). When they look at the 6-quarter roadmap, they are globally optimized (architecture decisions that enable the roadmap).
What It Means: Client and development partner agree on the same measurable objectives and key results. Success is jointly determined, not independently.
How to Implement:
Instead of the client having OKRs (Grow users 20%, Improve retention to 70%) and the vendor having a separate set of OKRs (Deliver features on schedule, maintain 99.5% uptime), the two sides agree to shared OKRs. Both parties commit to shared OKRs.
Example:
Every quarter, the client and vendor meet to review the OKRs together. Progress is checked jointly. Victories are celebrated among us. We analyze misses, also together.
Why It’s Important: Incentives are aligned with OKRs. The vendor will deliver if the vendor gets paid for delivering features. If their incentives are on user retention, they will design features for retention.
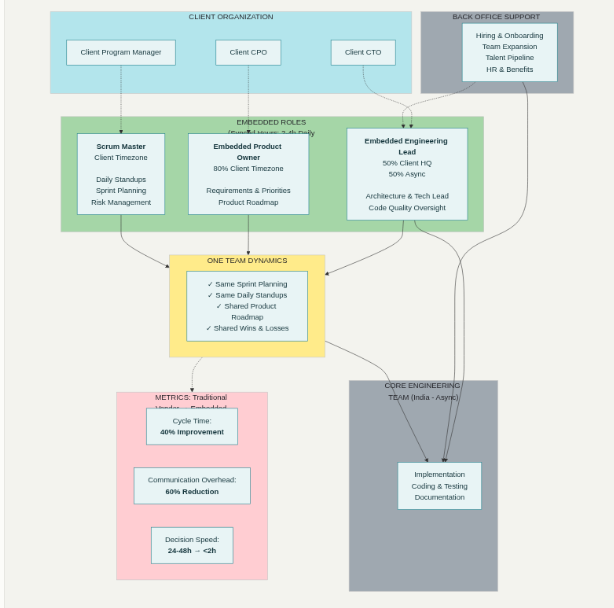
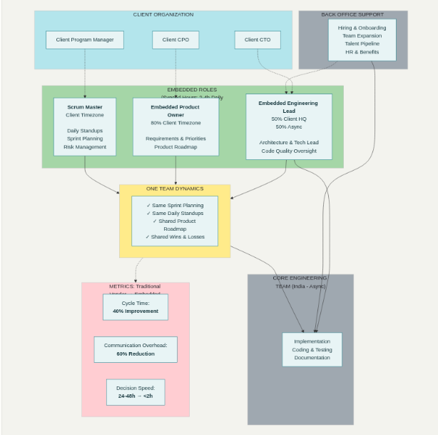
What This Signifies: Instead of dealing with a vendor “over there,” key development partner roles show up “over here”—either physically at your HQ or virtually during your timezone.
Integrated Roles:
Embedded Engineering Lead: The partner company engineer leading the engagement works hybrid – 50% time in your timezone, 50% asynchronously. This person is your technical authority. They sign out on architecture, mentor the team, and represent technical thinking in product decisions.
Embedded Product Owner: An individual from the partner company specialising in product will be embedded 80% in your timezone. They’re in your daily standups, product reviews, and strategy meetings. They write specifications and make clarifications to requirements, as well as make tradeoff decisions during the day.
Scrum Master / Project Lead: Facilitates your daily standups, sprint planning, and retrospectives. Could be a partner company or dual role.
Core Engineering Team: Located in India, operates asynchronously. Build features, write code, run tests.
Back Office Support: In India, it is unresponsive. Manages recruiting, onboarding, benefits, and logistics.

Embedded Team Structure: How to Include a Development Partner in a Client Company
Why It’s Important: When a product owner sits with the team, decisions are made in hours, not days. Requirements are clarified on the fly. Context is maintained. The partner’s leadership is literally in the room, visible and accountable.
What This Signifies: Client and partner have the same agile processes, utilize the same tools, and function as one team.
How to Implement:
There are no separate “vendor meetings” or “status calls.” Instead, there’s just one single team that operates transparently.
Why It’s Important: Divided workflows introduce unseen resistance. “Client team decided X, didn’t tell vendor team” → misjudgment. Combined process = combined reality.
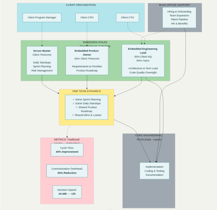
What This Signifies: Success is measured by the outcomes of the product and not that of vendor deliverables.
Metrics to Track Jointly:
Each month, the client and the vendor review these metrics collaboratively. No separate “vendor scorecard.” One shared scorecard for one team.
Why It’s Important: Success is evaluated by common metrics, which fosters a perception of the relationship as enduring for both parties—if quality declines, we work on it together. If engagement suffers, we work on it together.
What This Signifies: The development partner isn’t just signing a contract; they cultivate talent that becomes core to your organization.
How to Implement:

Embedded Team Structure: How to Include a Development Partner in a Client Organization
Why It’s Important: That’s a long-term partnership signal. People bet on careers, not projects. The brightest people stay because they see a future.
When organized properly, a product team typically looks like this
Every Day:
Every Week:
Twice a Week:
Every Quarter:
Annually:
The main difference from the vendor model: There are no separate “partner reviews.” There are no separate “vendor status updates.” One unified team, a joint calendar, uniform metrics, and collective victories.
The level of payment needs to be consistent with the level of partnership.
Vendor Model: Fixed price per feature (for example, $10K for the feature = $10K cost)
Extended Team: Retainer per month (ex: $80K/month for 5 engineers)
Product Team: Retainer per month + performance bonus ($80K base + 10-20% bonus if OKR targets hit)
The product team model has performance bonuses because both sides are outcome-focused.
Example:
This seems expensive until you do the math on value. So if the partnership increased retention by 15%, and you have 10K users with a lifetime value of $20 each, that’s $3M in created value. The $25K bonus is 0.8 percent of the value created.
Some clients talk about “embedded team” but maintain the partner separate from it. Embedded is either an actual or virtual presence at your daily standup, on your Slack, or in your sprint planning. If they are checking in once a week, then they are not embedded.

Embedded Team Structure: How to Include a Development Partner in a Client Company
Moving from vendor to product team means going from “deliver X feature” to ”optimize Y metric.” Otherwise, neither party resets its expectations, and both are on a collision course with their expectations misaligned. Spend time defining this clearly.
If your partner’s team turns over on a 12-month basis, you lose the benefit of shared context. Get multi-year commitments from the key people. Fund their career development so they stay.
When the client takes strategic decisions without the partner, you are simply not partnering. If the partner makes technical decisions without client input, you’ve outsourced strategy. Decisions are to be truly joint.
If time zones are not well managed, the 2-4 hours of overlap time is eaten up with meetings, and there is no time to actually execute. Set up async-first workflows: longer decisions are made async with an async feedback period, real-time discussion limited to actual needs.
Here are a few things that product team model companies, such as Ateam Soft Solutions that excel at doing consistently:
Long-Term Commitment to Relationships: They do not run after new projects daily; they rather maintain long-term relationships with 3-5 clients on average in any given year. That’s what makes this team strong: They know the business.
Senior people, not just junior developers, are embedded: The Engineering lead, Product manager, and architect roles are staffed with senior, experienced Ateamers. These are people with the clout to make decisions, not just implement them.
Focus on client success: Ateam company teams doesn’t stop at feature delivery. They hold discovery workshops, introduce architectural enhancements, and recommend features grounded in user research. This transcends the contract—it’s a partnership mentality.
Build up product knowledge within: Over time, Ateam developers become product experts. They know the client’s business, competitive environment, and users better than anyone outside the company. They become irreplaceable.
Tie compensation to success: Performance bonuses, equity options, or other mechanisms align the measures of success for Ateam with those of its clients. When a product flops, so does Ateam.
The future of outsourcing development isn’t “cheaper service provider” but “integrated product team.” Companies that transition from vendor to product team model report:
The financials are enticing: a product team partner making $100K/month might generate $2M in annual value. A vendor pulling in $50K/month can create $500K of value. The price premium pays for itself 4x over.
For worldwide customers looking for Indian web development companies, the question is not “Can they code?” It is “Can we build a product team together?” The answer is whether you are hiring a vendor or partnering with a vendor.